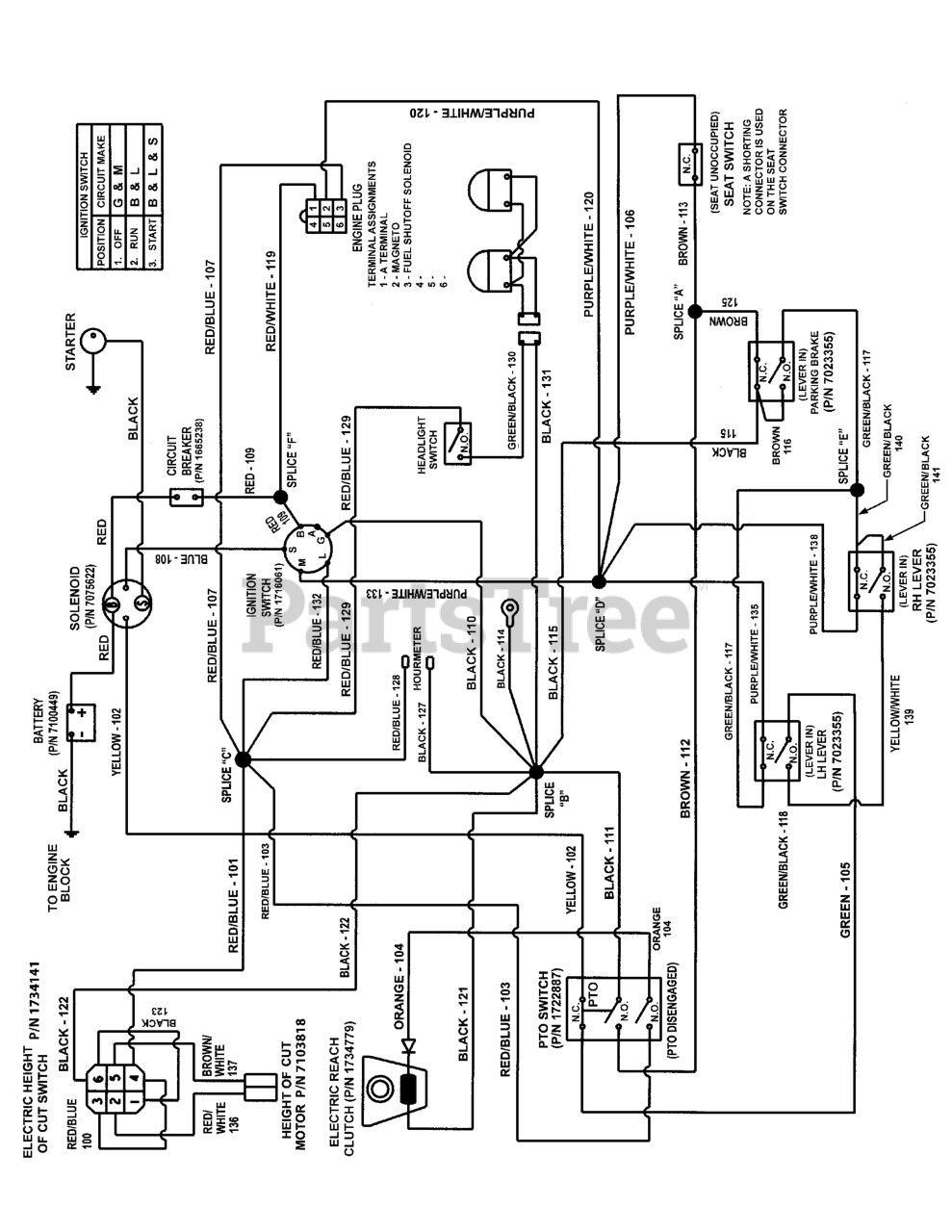
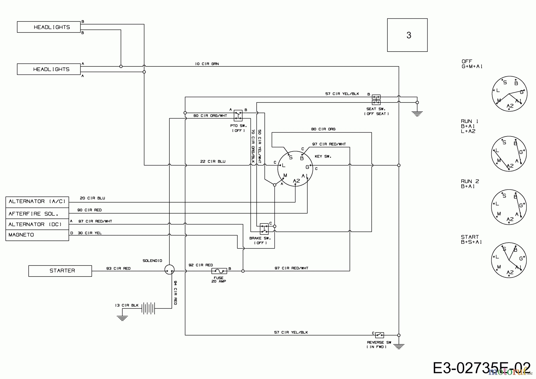
If you’re looking for a Craftsman riding mower wiring diagram, you’ve come to the right place. Whether you’re a DIY enthusiast or a professional mechanic, having access to the right wiring diagram is crucial for troubleshooting and repairing your mower.
Craftsman riding mowers are known for their durability and reliability, but like any piece of machinery, they can develop electrical issues over time. Having a wiring diagram on hand can help you quickly identify and fix any problems that may arise.

Related Post Wiring Diagram For A Furnace
Having a wiring diagram will allow you to trace the electrical connections in your mower, identify any damaged or faulty wires, and make the necessary repairs. It can save you time and money by helping you avoid guesswork and trial-and-error troubleshooting.
Whether you’re replacing a damaged wire, installing a new accessory, or simply trying to understand how your mower’s electrical system works, having a wiring diagram is essential. It can make your repair or maintenance tasks much easier and more efficient.
So, if you find yourself in need of a Craftsman riding mower wiring diagram, don’t hesitate to do some research and locate the diagram that matches your mower’s make and model. With the right diagram in hand, you’ll be well-equipped to tackle any electrical issues that come your way.
In conclusion, having a wiring diagram for your Craftsman riding mower is a valuable resource that can help you keep your mower running smoothly and efficiently. Whether you’re a seasoned mechanic or a novice DIYer, having the right information at your fingertips can make all the difference in maintaining your mower’s electrical system.
Download and Print Craftsman Riding Mower Wiring Diagram Listed below




