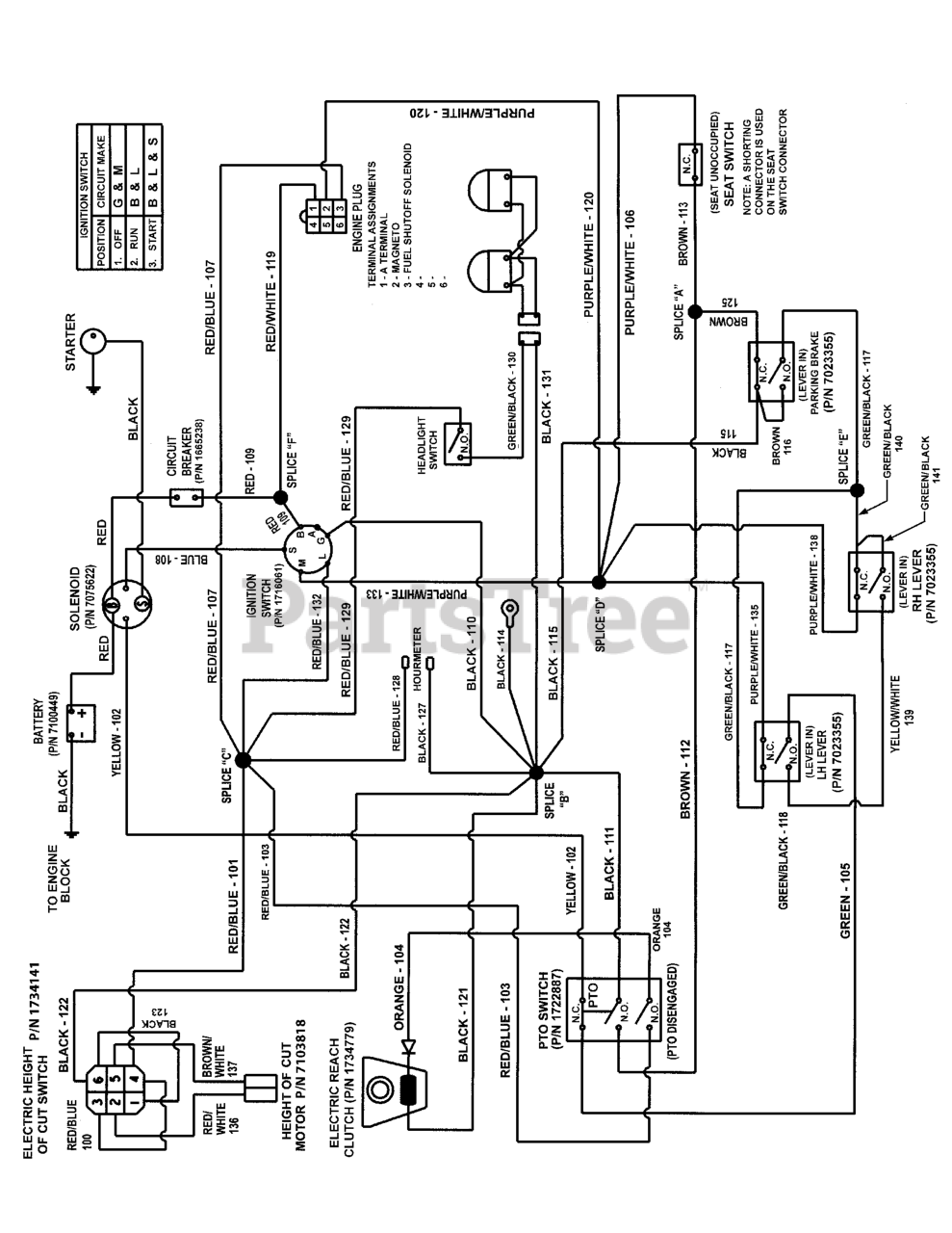
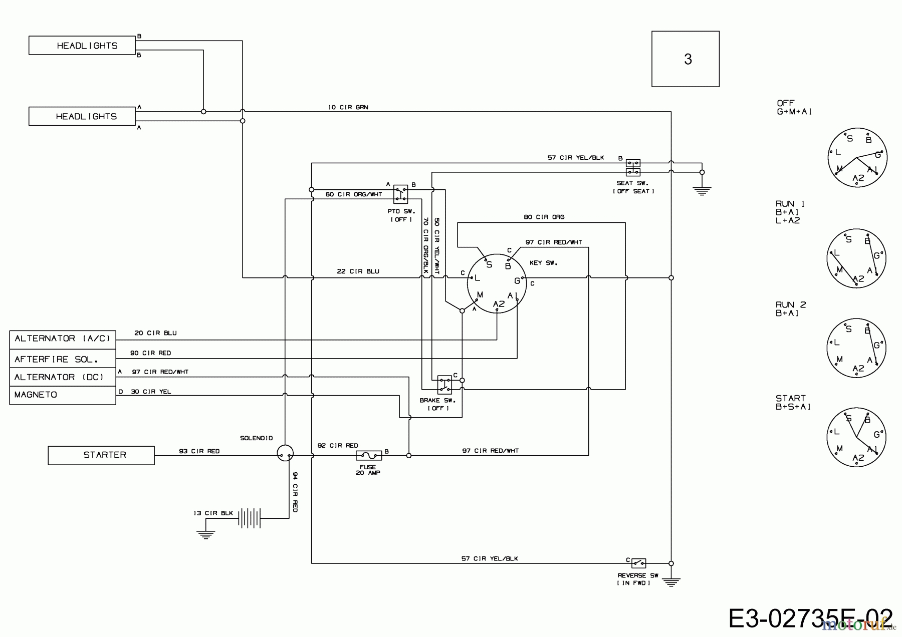
If you own a Craftsman riding mower and are looking for a wiring diagram to help with repairs or troubleshooting, you’ve come to the right place. Understanding the wiring system of your mower can save you time and money in the long run.
Having a good wiring diagram can make all the difference when it comes to fixing electrical issues on your Craftsman riding mower. It can help you identify the different components and their connections, making the repair process much smoother.

Related Post Msd Digital 6Al Wiring Diagram
Wiring Diagram Craftsman Riding Mower
When it comes to finding a wiring diagram for your Craftsman riding mower, there are a few different options available to you. You can check the owner’s manual that came with the mower, look online on the Craftsman website, or even reach out to customer support for assistance.
By using a wiring diagram, you can easily trace the path of the electrical connections and identify any potential issues. This can save you time and frustration when trying to diagnose and fix problems with your riding mower.
It’s important to remember that safety should always come first when working on electrical components. Make sure to disconnect the battery and follow proper procedures when handling wiring to avoid any accidents or damage to your mower.
In conclusion, having a wiring diagram for your Craftsman riding mower is essential for anyone looking to perform their own repairs or maintenance. It can be a valuable resource in helping you understand the electrical system of your mower and ensure that everything is connected properly. So next time you’re facing an electrical issue, refer to your wiring diagram for guidance.
Download and Print Wiring Diagram Craftsman Riding Mower Listed below




