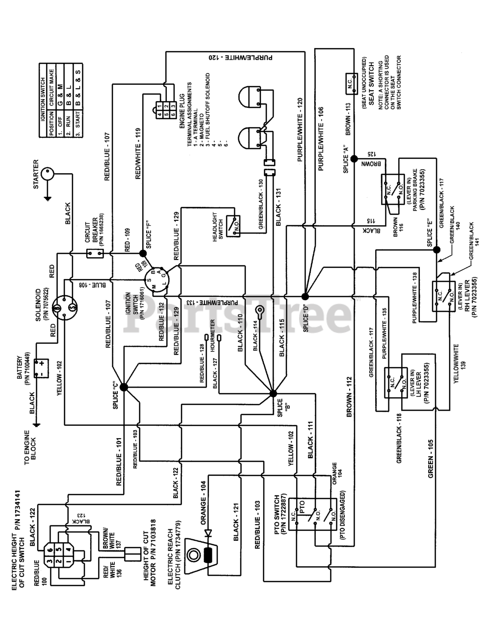
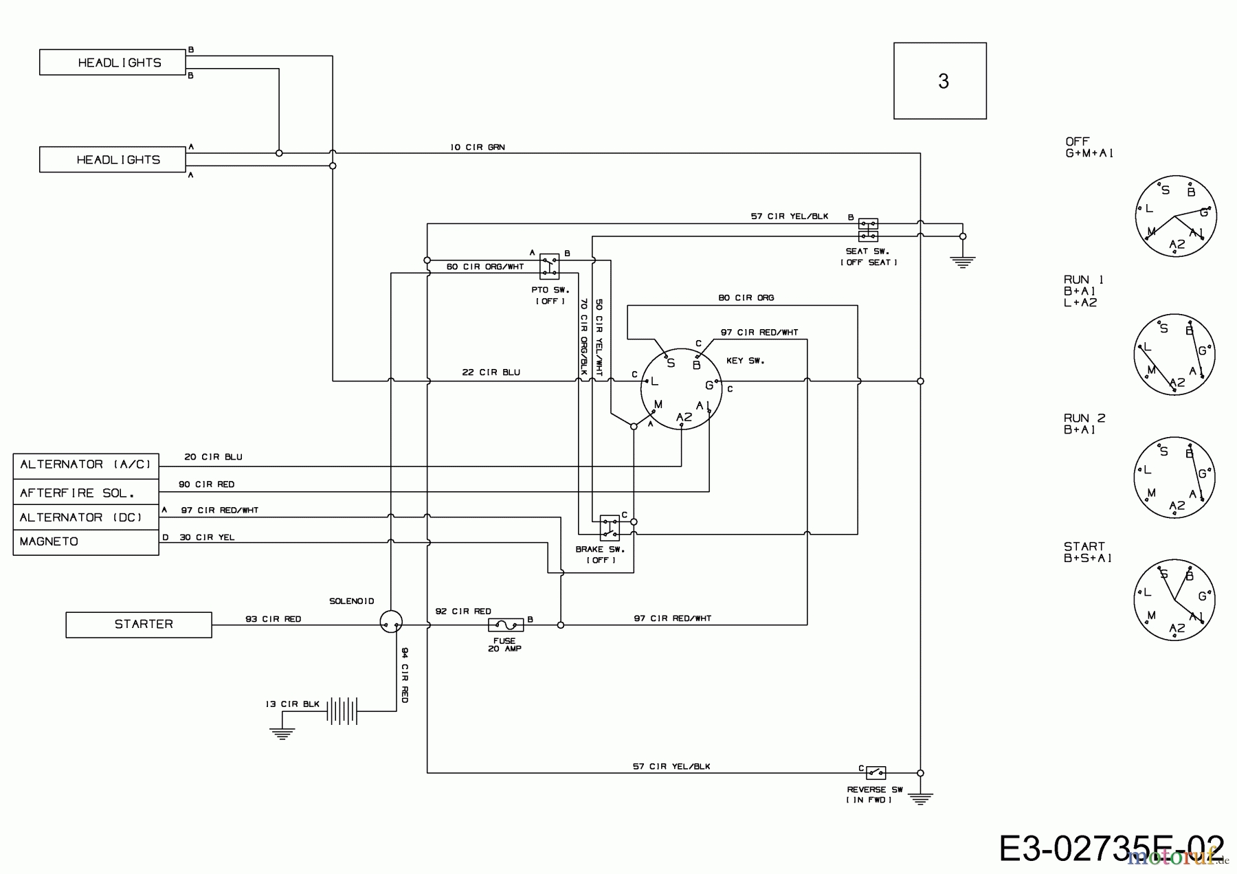
Are you looking for a wiring diagram for a Craftsman riding mower? Look no further! Whether you’re a seasoned DIY enthusiast or a beginner in the world of lawn care, having a reliable wiring diagram can make all the difference.
Understanding the wiring system of your Craftsman riding mower is crucial for troubleshooting and making repairs. With the right diagram in hand, you can easily identify the various components and their connections, ensuring that your mower runs smoothly and efficiently.

Related Post Dual Boat Battery Wiring Diagram
Another option is to search online forums and communities dedicated to lawn care and outdoor power equipment. These platforms are often filled with helpful individuals who may have the wiring diagram you need or can point you in the right direction.
If you’re unable to find a wiring diagram for your Craftsman riding mower through these channels, consider reaching out to a local lawn care equipment dealer or repair shop. They may have access to resources and manuals that can help you get the information you need.
Remember, having a clear and accurate wiring diagram for your Craftsman riding mower is essential for maintaining and repairing your equipment. By taking the time to familiarize yourself with the wiring system, you can ensure that your mower remains in top condition for years to come.
So, whether you’re a seasoned pro or a newbie in the world of lawn care, don’t underestimate the importance of a good wiring diagram. With the right information at your fingertips, you can tackle any electrical issue that comes your way and keep your Craftsman riding mower running smoothly.
Download and Print Wiring Diagram For A Craftsman Riding Mower Listed below




